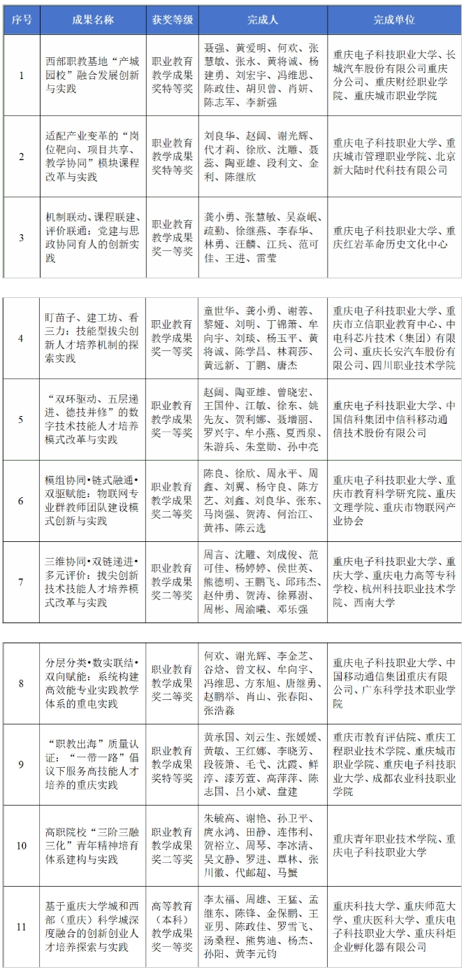
近日,重庆市人民政府发布《关于2025年重庆市教学成果奖励的决定》(渝府发〔2025〕17号),重庆电子科技职业大学共荣获市级教学成果奖11项。其中,作为第一完成单位荣获职业教育教学成果奖8项,包括特等奖2项、一等奖3项、二等奖3项,获奖数量居重庆市职业院校首位;另作为主要参与单位获教学成果奖3项,包括职业教育教学成果特等奖1项、二等奖1项及高等教育(本科)教学成果一等奖1项。

本次获奖集中体现了重庆电子科技职业大学坚持立德树人根本任务,持续深化教育教学改革、创新人才培养机制取得的显著成效,是全体教师和教育工作者长期深耕教学、锐意探索的智慧结晶。
未来,学校将进一步深化教育教学综合改革,推动人才培养模式持续创新,切实提升人才培养质量与社会服务能力,努力为服务重庆及区域经济社会高质量发展,为推动现代职业教育体系建设改革贡献更多的“重电智慧”与“重电力量”。


